Publié le 22/12/2023 
Siavoshe AYATI
Adénopathies axillaires
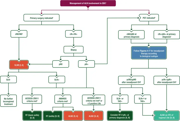
Clinical Practice Guidelines Early Breast Cancer ESMO 2023

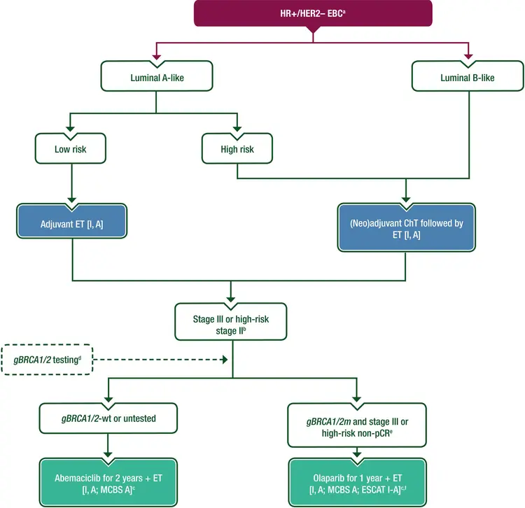
Clinical Practice Guidelines Early Breast Cancer ESMO 2023

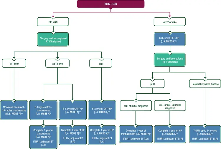
Clinical Practice Guidelines Early Breast Cancer ESMO 2023

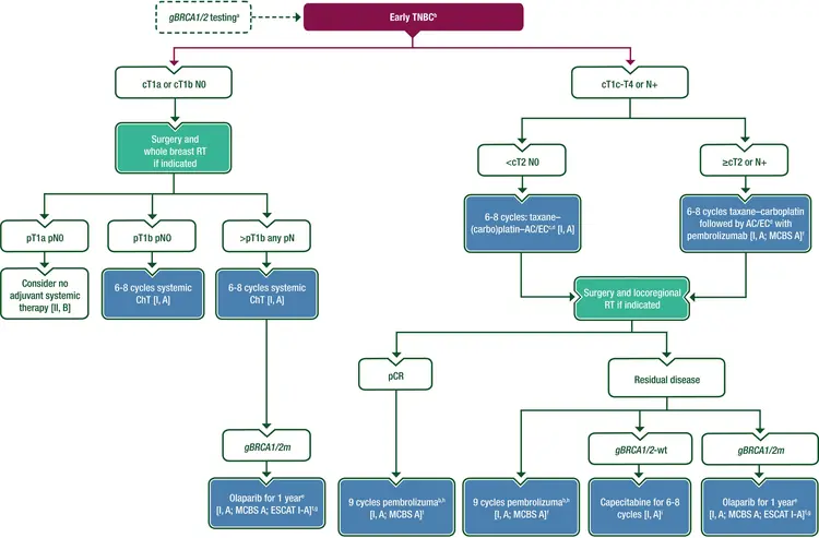
Clinical Practice Guidelines Early Breast Cancer ESMO 2023
